番府〔2013〕105号
各镇政府、街道办事处,广州大学城管委会、广州南站地区管委会,区府直属各单位:
《彩票平台推荐 实施〈广州市农村村民住宅规划建设工作指引(试行)〉工作方案》业经区政府常务会议审议通过,现印发给你们,请认真贯彻执行。
彩票平台推荐
2013年8月12日
彩票平台推荐 实施《广州市农村村民住宅规划建设工作指引(试行)》工作方案
为进一步规范我区农村村民住宅的规划建设,深入推进社会主义新农村建设,引导村民有序开展住宅建设,改善农村人居环境,加快推进城乡经济社会一体化进程,根据《关于加强临时性建筑和限额以下小型工程建设管理工作的通知》(穗府办〔2009〕10号)及《广州市人民政府关于印发广州市农村村民住宅规划建设工作指引(试行)的通知》(穗府〔2012〕35号)的规定,结合我区实际,制定本工作方案。
一、适用范围
本方案适用于我区行政区域内行政村村民新建、原址拆建住宅的用地、规划、建设和产权登记管理。村改居的村和已纳入广州市“三旧”改造范围的行政村,其住宅规划建设不适用本方案。已申领建房备案信息牌的村民建设项目,仍按照“一系统三制度”实施监督管理。未申领建房备案信息牌的,适用本方案。
二、农村村民申请住宅《乡村建设规划许可证》程序
(一)村民委员会在区人民政府、镇人民政府(街道办事处)的指导下,制定本行政村宅基地使用方案。
(二)村民以户为单位向所在的村民小组或经济合作社提出建房申请,递交《农村村民住宅建设申请表》,并出具符合“一户一宅”的保证书。
(三)村民小组或经济合作社根据已通过的本行政村宅基地使用方案对村民申请进行审核,出具审核意见。
(四)由村民委员会(或村集体经济组织)在村内将申请建房村民的现居住情况及申请建房情况予以公示,属于原址拆建的,还应当同时公示原状建筑四至图,公示期不少于15日。如无异议,村民委员会(或村集体经济组织)出具审核意见。
(五)申请人或村民委员会(或村集体经济组织)持申请材料报所在镇人民政府(街道办事处)审核,镇人民政府(街道办事处)根据经批准的城乡规划,在5个工作日内加具审核意见。
(六)申请人委托镇人民政府(街道办事处)向区行政主管部门申请办理报建手续。申请材料包括:
1.申请人的户口簿、身份证。
2.申请人出具的符合“一户一宅”的保证书。
3.公安机关出具的户籍审查意见。
4.农村村民住宅建设申请表。
5.属于原址拆建的,应当提供原状建筑四至图。
6.村民委员会(或村集体经济组织)盖章的公示情况报告。
7.设计图,直接选用《美丽乡村民居设计图集》中的方案的确认表,或具有资质的建筑设计单位、或有执业资格的设计工程师设计的施工图纸两套。
(七)区行政主管部门受理流程:
1.受理申请。申请人委托镇人民政府(街道办事处)按要求将所有申请材料报送区建设局驻政务中心窗口。
2.受理登记。在收到镇人民政府(街道办事处)提交审批的材料后,区建设局政务中心窗口进行纸质媒介和电子系统登记。
3.分转。区建设局政务中心窗口收案后即时通知区国土房管分局、番禺规划分局的政务窗口工作人员领取并做好签收登记后开展初审。
4.材料初审。各审批部门审查申报材料是否齐全、是否符合要求。申请材料存在可以当场更正错误的,应指导当场更正。区建设局应在5个工作日内根据各审批部门反馈意见,决定是否受理申请。各审批部门应在3个工作日内向区建设局反馈受理意见,若材料不全且不能当场告知补正内容的,一次性将应补充材料清单提交给区建设局政务中心窗口。区建设局政务中心窗口于收到申请资料后5个工作日内将《一次性补正材料告知书》统一发放给申请人。各审批部门均同意受理的,由区建设局向申请人出具《彩票平台推荐 农村村民住宅规划建设受理回执》,并通知各审批部门。
(八)区行政主管部门审批流程:
1.对于正式受理的报建申请,各审批部门从受理决定的第2日开始审批计时。
2.区国土房管分局、番禺规划分局、区建设局根据申请人提交材料分别出具审核意见(《农村村民住宅建设申请审核情况表》、《农村村民住宅建设申请审核情况表》、《农村村民住宅建设申请审核情况表》,详见附件),并交回区建设局政务中心窗口汇总。
3.由区建设局根据各审批部门的审核意见出具《农村村民住宅建设申请审核情况汇总表》(一式4份,1份由区建设局留存、1份交番禺规划分局、1份交区国土房管分局、1份交申请人),如各部门均审核通过的,1份转交番禺规划分局出具《乡村建设规划许可证》。番禺规划分局将审批的《乡村建设规划许可证》交区建设局政务中心窗口,区建设局政务中心窗口将审批资料发还申请单位。如行政主管部门依法作出不同意申请的审核决定的,应当说明理由,并书面告知申请人享有依法申请行政复议或者提起行政诉讼的权利。
(九)区行政主管部门审批期限:农村村民住宅建设申请应自政务窗口受理申请之日起30个工作日内办结。其中,相关行政主管部门在20个工作日内依法作出审核决定;如各行政主管部门均审核通过,番禺规划分局在10个工作日内发放《乡村建设规划许可证》。相关行政主管部门在20个工作日内不能作出审核决定的,经本级人民政府负责人批准,可以延长15个工作日,并应将延长期限的理由通过区建设局政务中心窗口告知申请人。
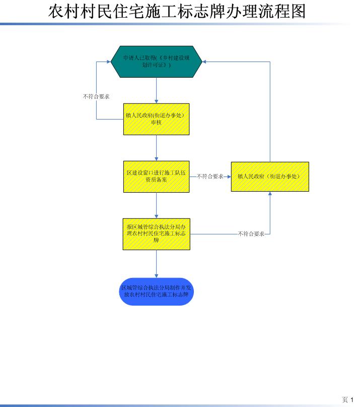
三、农村村民申请住宅《农村村民住宅施工标志牌》程序
(一)申请人应在取得《乡村建设规划许可证》后,工地开工前选择有施工资质的单位或具有注册建造师、监理工程师执业资格的个人及其组织的施工队伍承接工程施工及管理工作,并委托镇人民政府(街道办事处)将承建项目的施工单位资质证书或参建的注册建造师、监理工程师执业证书送区建设局政务中心窗口办理登记。凭区建设局已登记的凭证、《村民建房申报登记表》及其他相关材料报区城管综合执法分局进行信息录入,办理农村村民住宅施工标志牌。
(二)镇人民政府(街道办事处)应当持以下资料向区城管综合执法分局申请农村村民住宅施工标志牌:
1.《村民建房申报登记表》。
2.区建设局已登记的凭证。
3.《乡村建设规划许可证》。
4.其他要求需提交的资料。
(三)区建设局政务中心窗口应自收件之日起3个工作日内出具承建项目施工企业资质的登记凭证。标志牌由区城管综合执法分局统一制作,实行“一牌一房”的管理,原则上在5个工作日内可领取农村村民住宅施工标志牌。标志牌仍由各镇人民政府(街道办事处)发放,房屋竣工并通过验收后5个工作日内,由镇人民政府(街道办事处)统一回收交区城管综合执法分局处理,区城管综合执法分局将据此完善村民建房信息登记。
四、农村村民住宅建设监督管理
(一)镇人民政府(街道办事处)具体负责抓好辖区内农村村民住宅的建设管理工作,并负责日常质量安全的监督检查。镇人民政府(街道办事处)应制订相应巡查制度,安排工作人员或技术人员定期和不定期对村民住宅建设进行巡查,并对工程质量、工程安全进行监管和指导。
(二)区建设局和区城管综合执法分局按照职能分工对农村村民住宅建设进行监督指导,对镇(街)等基层管理人员进行业务指导和技术知识培训。区建设局镇(街)建设工程服务站负责日常村民建房工程的技术指导服务工作,并配合镇(街)做好村民建房工程的日常安全巡查工作。
(三)农村村民住宅的建设,由村民选择具有施工资质的单位或具有注册建造师、监理工程师执业资格的个人及其组织的施工队伍承接工程施工及相关管理工作,并依法承担相应的质量安全责任。
(四)施工单位、个人应当按照有关施工技术标准、规范、规程进行施工,使用符合工程质量要求的建筑材料、建筑构配件和设备,保证工程质量和安全。
五、农村村民住宅建设规划验收
农村村民住宅建设完工后,应当持以下资料向番禺规划分局申请竣工规划验收:
(一)《乡村建设规划许可证》。
(二)竣工图。如住宅建设没有变更或者变更不涉及主体结构的,可以施工设计图作为竣工图;如采用《美丽乡村民居设计图集》的方案进行施工的,应提供方案中的设计图。
(三)规划验收申报表。番禺规划分局应当会同镇人民政府(街道办事处)实施规划验收,并自受理之日起15个工作日内完成审核,作出验收合格或者不合格的决定。验收合格的,出具规划验收合格证。
六、农村村民住宅产权登记与发证
申请人备齐产权登记资料向区国土房管分局申请办理产权登记。涉及违法建设的,需提交规划或综合执法部门出具的违法建设处理决定通知书及查处结案材料,方可办理产权登记。产权登记资料包括:
(一)申请书。
(二)身份证明。自然人身份证明、户口簿、申请人属于房屋所在地集体经济组织成员的证明。
(三)土地权属来源证明。《乡村规划建设许可证》以及村民委员会(或村集体经济组织)出具的申请人符合“一户一宅”要求的证明。
(四)房屋平面附图。
(五)规划验收合格证。
(六)房屋门牌证明材料。
(七)其他要求需提交的资料。
七、监督和检查
(一)区建设局是我区农村村民住宅规划建设管理的牵头部门,负责协调本地区的农村村民住宅规划建设管理工作。番禺规划分局、区国土房管分局、区建设局、区城管综合执法分局负责所在区域内农村村民住宅的规划、国土、建设、综合执法的具体指导工作。
(二)各镇人民政府(街道办事处)和各部门应积极、稳妥、快速处理农村村民住宅规划建设过程中的各种问题和投诉。投诉的受理和处理遵循“向谁投诉,由谁负责答复”的原则,涉及其他单位的,应转其他单位办理后再由本单位回复投诉人,或者把其他单位的投诉方式告知投诉人。
(三)各镇人民政府(街道办事处)应当加强对本辖区内农村村民建房活动的监督检查,严格执行本指引的规定,发现有未取得规划许可或未按许可内容进行建设的,及时报送区城管综合执法分局按照《中华人民共和国城乡规划法》第六十四条、第六十五条以及《广州市违法建设查处条例》第四条、第二十条规定处理。
附件:1.彩票平台推荐 农村村民住宅规划建设流程图
2.彩票平台推荐 乡村建设规划许可证办理流程图
3.农村村民住宅施工标志牌办理流程图
4.农村村民住宅规划验收办理流程图
5.农村村民住宅产权登记与发证办理流程图
附件1

附件2

附件3

附件4

附件5

继续访问